Traveler Plus App

ae512327020393.5635f0ac132ac

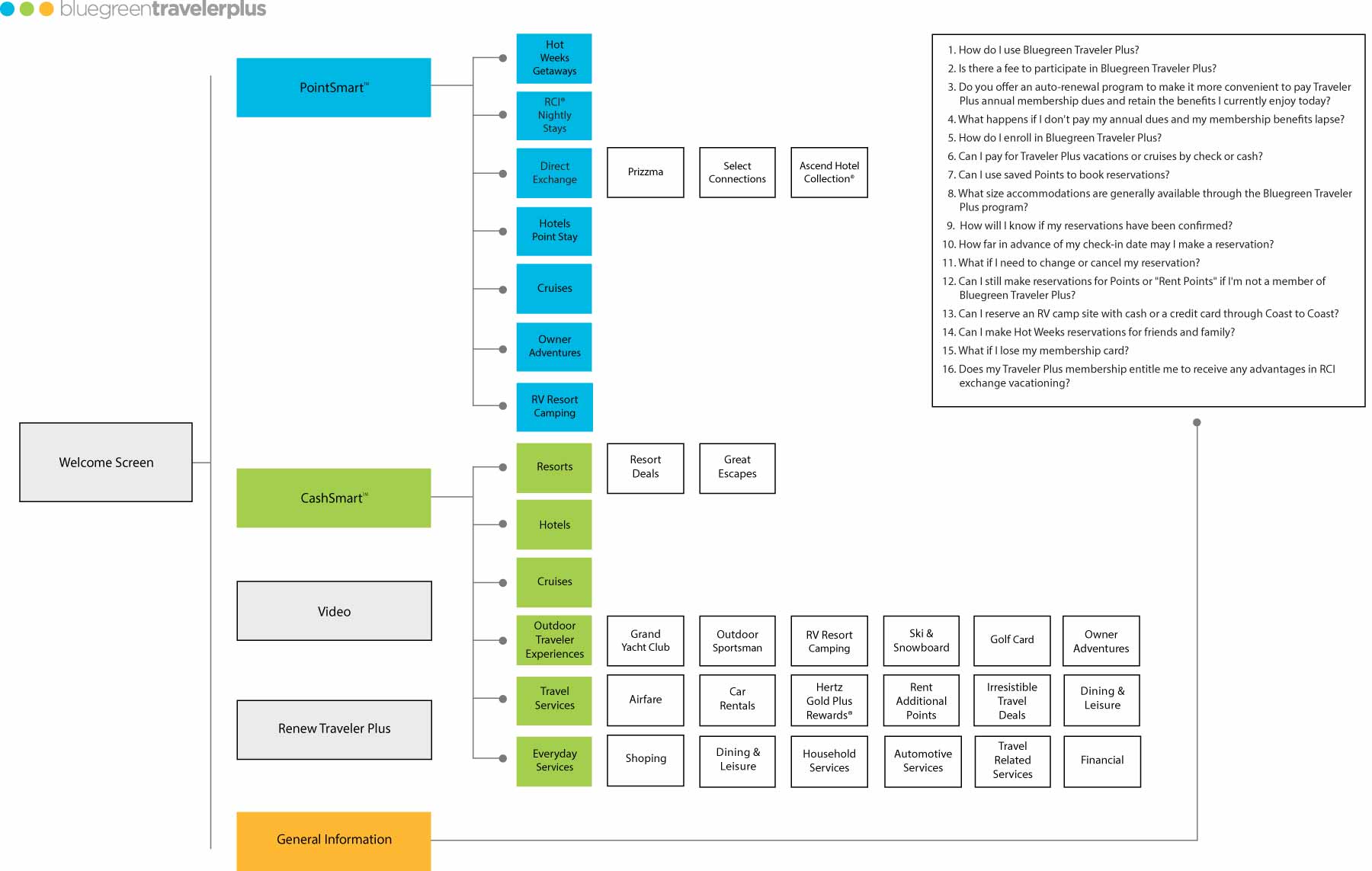
Site Map

Travleler-Plus-wireframe-1

Wireframes

Travleler-Plus-wireframe-3
Travleler-Plus-wireframe-6
Travleler-Plus-wireframe-3
Travleler-Plus-wireframe-4

UI High Definition Mockups are delivered to stakeholders for reviews and final approvals.

Adroid App view
b14d2e27020393.5635f094ec91e
nav-ios_0000_Layer Comp 1.jpg
nav-ios_0000_Layer Comp 1.jpg
a6665727020393.5635f08159602
d69d5127020393.5635f081633e1
313a1927020393.5635f08cc60f1
e14b6d27020393.5635f09521cdf

Guidelines for developers

travelerplus-app-schematics
NAS021432-app-03
tp-app-schematics-03
NAS021432-app-02